流量事业部
首页 >> 定边流量事业部

定边智能旋进漩涡流量计

定边智能旋进漩涡流量计
定边智能旋进漩涡流量计
定边智能旋进漩涡流量计
定边智能旋进漩涡流量计
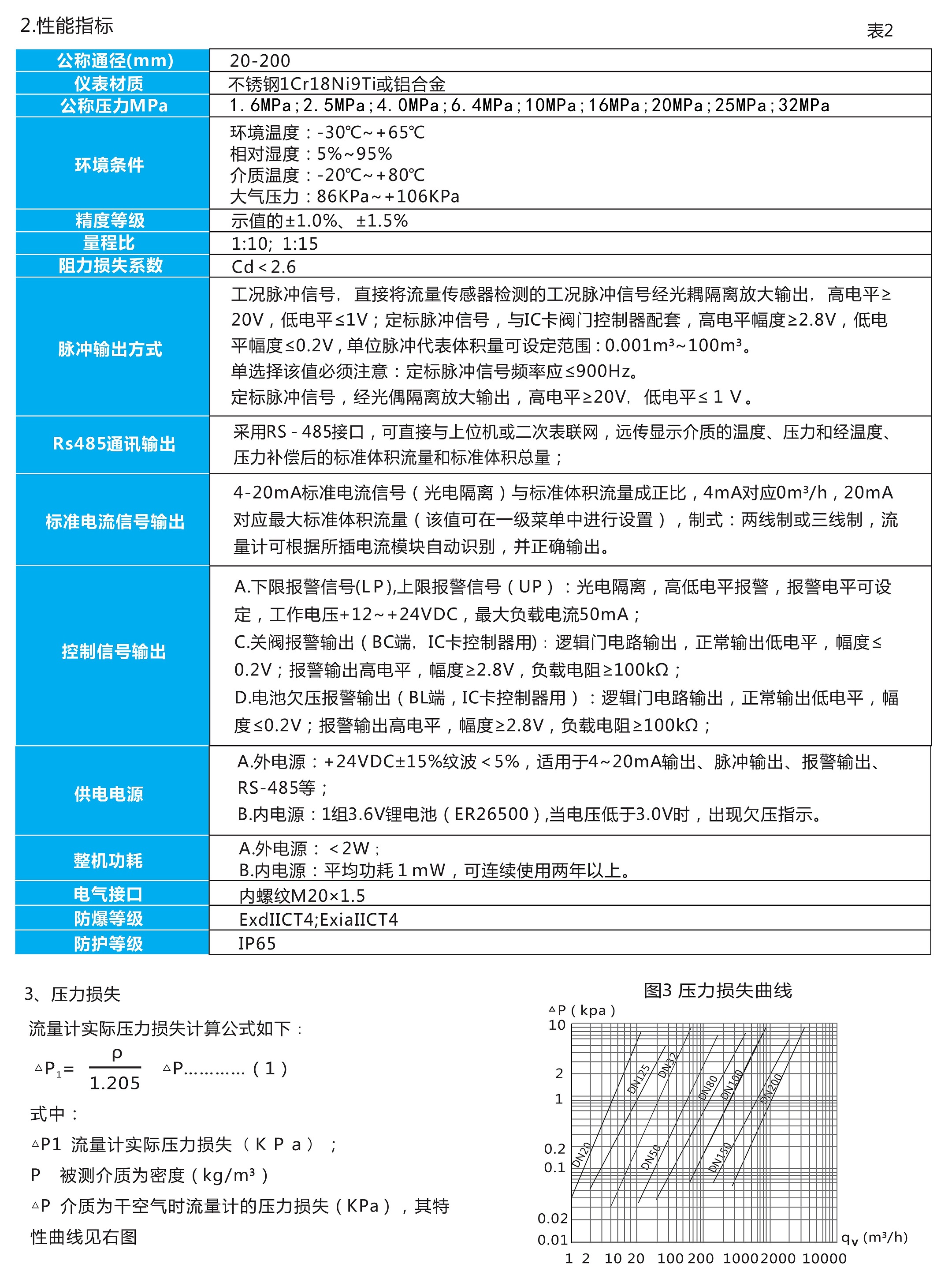
产品详情
推荐产品
TOP

城市分站:榆阳智能旋进漩涡流量计神木智能旋进漩涡流量计府谷智能旋进漩涡流量计横山智能旋进漩涡流量计靖边智能旋进漩涡流量计定边智能旋进漩涡流量计绥德智能旋进漩涡流量计米脂智能旋进漩涡流量计佳县智能旋进漩涡流量计吴堡智能旋进漩涡流量计